2020年水利部牧区水利科学研究所招聘公告
2020-01-14
水利部牧区水利科学研究所位于内蒙古自治区首府呼和浩特市,隶属中国水利水电科学研究院。重点研究领域有:水资源与水环境、灌溉与排水、清洁能源(太阳能、风能等)与供水、草原水土保持与生态、地下水科学、抗旱减灾工程技术等学科领域。根据工作需要,2020年公开招聘工作人员9名,现将有关事项公告如下:
一、招聘原则
本着“公开、平等、竞争、择优”的原则,坚持德才兼备的用人标准,面向社会公开招聘工作人员。
二、应聘条件
1.具有中华人民共和国国籍;
2.遵守宪法和法律;
3.具有良好的品行;
4.适应岗位要求的身体条件;
5.具备招聘岗位所需的专业或技能条件;
6.岗位所需要的其它条件。
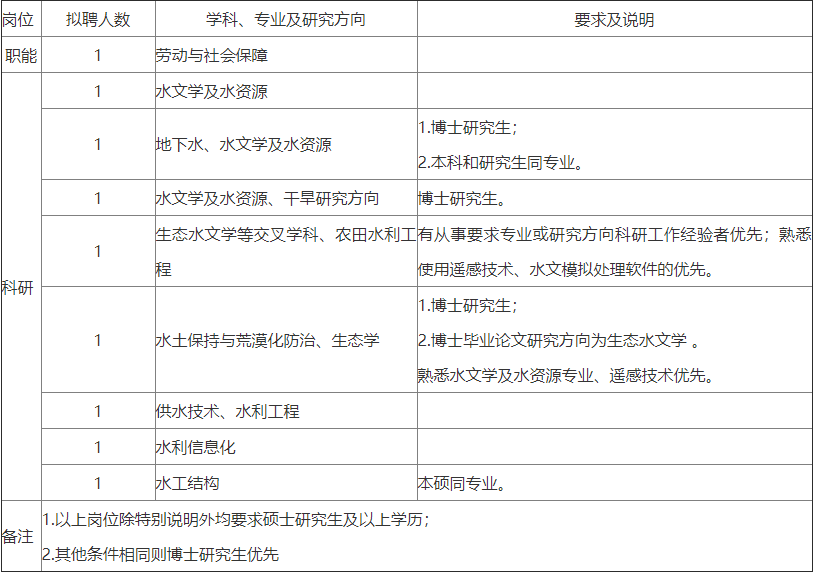
三、招聘岗位及岗位要求

四、招聘程序和方法
(一)报名
1.报名时间:即日起至2月28日。
2.报名方式:采取网上报名方式,不设现场报名。
应聘者可登陆中国水利人才网(http://rencai.chinawater.net.cn)、中国水利水电科学研究院网站(http://www.iwhr.com)或水利部牧区水利科学研究所网站(http://www.nmmks.com)(相关下载栏目),下载《水利部牧区水科所公开招聘工作人员报名登记表》,按要求填写后,同个人简历发送到招聘单位所列的电子邮箱。
3.报名要求:
(1)应聘者按照招聘公告中的岗位及要求报名,每位应聘者限报一个岗位;
(2)应聘者提供的所有信息必须真实完整,如发现弄虚作假者,将随时取消应聘资格,所造成的一切损失由应聘者本人承担。
(二)资格审查及初选
招聘单位对应聘者进行资格审查,确定参加考试人员,直接通知本人。
(三)考核
招聘单位将对初选人员进行笔试和面试,对应聘者专业知识、外语水平、应变能力、表达能力等综合素质进行考核,并根据考核情况确定拟聘用人员。
参加考试时请携带以下证件到招聘单位进行资格确认:
1.本人身份证,学生证或毕业证、学位证原件及复印件1份;
2.成绩单、学校推荐表原件及复印件1份;
3.证明个人能力、经历的证书或证明原件及复印件1份。
(四)体检
拟聘用人员需在指定专门医疗机构进行体检,体检费用由招聘单位支付,如在指定机构以外部门体检,费用自理。体检参照公务员录用体检标准执行。体检不合格的,不予聘用。
(五)聘用
拟聘用人员名单在中国水利人才网和中国水利水电科学研究院网上公示7个工作日。经公示合格的人员,按规定办理聘用手续。
受聘人员按规定实行试用期制度,试用期包括在聘用合同期限内。试用期满合格的,予以正式聘用;不合格的,取消聘用。
五、单位地址及联系方式
通讯地址:内蒙古呼和浩特市赛罕区大学东街128号
邮 编:010020
电 话:0471-4690607 4690670
传 真:0471-4951331
E-mail: zhangf@iwhr.com
联 系 人:崔 崴 张 菲
附件:
水利部牧区水利科学研究所公开招聘工作人员报名登记表.docx
全国服务热线
0745-2720623
扫码关注我们